在广东自考中,有一些课程是可以申请免考的,这样可以节省大量的时间和精力,也能更快地拿到毕业证。自考中有两种情况可以申请免考,一是前置学历免考,二是证书免考,看看你是否符合免考条件吧。
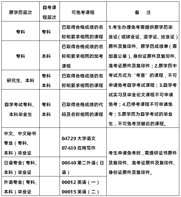
国家承认学历的各类高等学校及自考专科以上(含专科)的毕业生(及肄业生、退学生)报考自考,根据有关规定,可申请免考已学过并考试成绩合格的有关课程。 本科结业可视同专科学历,可使用结业的合格成绩办理专科层次课程的免考。
考生登录广东省自学考试管理系统,通过考籍管理模块中的凭前置学历申请免考功能提交申请后,向当地县(区)考办提交身份证、毕业证书和完整成绩表的原件及复印件。
如成绩表是从本人档案中复印的,档案所在单位人事部门须在复印件上签署意见,并加盖公章。
如成绩表是从原毕业学校复印的,须由原毕业学校教务处在复印件上签署意见,并加盖公章。考生提交材料并经市考办审核通过30个工作日后,可登录系统查询办理结果。
根据有关规定,可申请此类免考的等级证书包括全国计算机等级考试(NCRE)、全国英语等级考试(PETS)、大学英语四六级考试(CET)、剑桥商务英语考试(BEC)和西班牙外语水平考试(DELE)的相关等级证书(详见下表),以及中国物流职业经理资格证书,中国销售管理专业水平证书,中英合作采购与供应管理职业资格证书,移动商务技术工程师证书,嵌入式技术工程师证书(此类证书的免考课程规定,详见相应专业的考试计划说明)。
考生登录广东省自学考试管理系统,通过考籍管理模块的证书免考申请功能提交申请,由系统自动对证书进行核验。
如核验通过则无需现场办理免考手续;如核验不通过,则按规定到当地县(区)考办提交身份证、等级证书原件及复印件。
考生提交材料并经市考办审核通过30个工作日后,可登录该系统查询办理结果。凭在外省或2005年前考取的等级证书办理免考手续的,视查验证书的实际所需时间顺延。
1、肄业生、退学生、结业生,在哪里办理前置学历免考申请手续?
肄业生、退学生、结业生须到当地县(区)考办现场办理免考申请手续。
2、考生是党校毕业,所学课程与自学考试课程内容相同,能申请免考吗?
考生必须是在具有学历教育资格的高等学校毕业,学历层次符合免考规定。
3、考生具有高等教育专科学历,所学课程与自学考试本科专业的必考或选考课程名称和学分相同,能申请免考吗?
考生必须是在具有学历教育资格的高等学校毕业。由于学历层次不同,对同一名称的课程学习、考试要求不同,所以专科层次的课程成绩只能申请免考自学考试的专科层次的课程(包括专科专业的所有课程及本科专业的加考课程),不能免考自学考试本科专业的必考课程和选考课程。
4、已取得全国计算机等级考试证书,在系统未查到自学考试课程00018、00019的免考成绩,怎么回事?
从2008年下半年开始,在我省考取全国计算机等级考试证书(NCRE)的自考生将自动获得00018、00019两门课程的免考成绩,但考生如有以下情况之一,则无法自动获得此两门课程成绩,需办理免考手续:(1)在外省考取的证书;(2)2008年上半年或之前获得的证书;(3)广东省自学考试管理系统中记录的姓名及身份证号与报考NCRE时登记的信息不符;(4)持有多个自学考试准考证;(5)先获得NCRE证书后取得自学考试准考证。
5、申请了部分自学考试课程的免考,对申请学士学位有影响吗?
考生申请了免考并且审核通过的自学考试课程,成绩记为“免考”,不记录具体分数。关于申请学位的规定,请直接咨询相应主考学校。
6、专科未毕业学生,能否用专科的成绩办理免考?
考生申请免考必须提供具有学历教育资格的高等学校的专科毕业证书,专科未毕业,不能用就读专科期间的成绩办理免考。
个人设置
修改密码
查看帮助
安全退出

粤公网安备 44010602009776号
电子营业执照





