广东2025年1月自考报名报考及考试时间已公布,很多自考生已经在准备报名及备考事项,今天给大家整理了1月自考开考科目时间安排及报考流程及报名流程详情,一起来了解下吧。

图源:广东教育考试院
图源:广东教育考试院 根据广东教育考试院的通知,广东2025年1月广东自考报名报考时间安排在2024年11月20-29日,考试安排在1月11日-12日。想要报名的同学可以提前做准备了。 2025年1月自考开考课程安排表: 2025年1月自考使用教材表:


广东自考报名系统:
https://www.eeagd.edu.cn/selfec/

2、正式报名
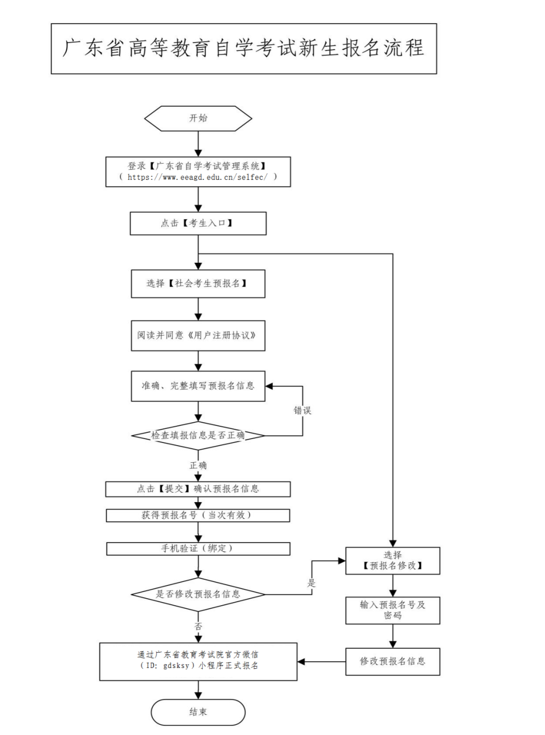
具体流程图一览:

个人设置
修改密码
查看帮助
安全退出

粤公网安备 44010602009776号
电子营业执照





