自考作为一个灵活、开放的学历提升方式,吸引了众多追求进步的学子,而随着2025年1月广东自考报名日期的临近,大家也都开始关注报名时间等信息,今天小编就带大家一起来了解广东2025年1月自考最新的报名条件、考试时间以及热门院校和专业信息。
(1)报名条件:
中华人民共和国公民,不分性别、年龄、民族、信仰、职业和已受教育程度的限制,均可参加自学考试。对有特殊要求的专业,考生须按有关规定报名。自学考试分专科和本科两种学历层次。
对于报考专科没有学历要求。申请本科毕业时,必须出具国家承认的专科毕业证书方可办理。
(2)报名入口:
报名报考开放期间同学们可进入广东省自学考试管理系统进行网上注册报名!
官网网址:https://www.eeagd.edu.cn/selfec/

(3)报名费用:
广东自考笔试费用是52科/门,实践考核是150元/门,自考毕业论文报名是270元,一般考试科目在12~18门不等。
(4)考试时间:
2025年1月1-12日。

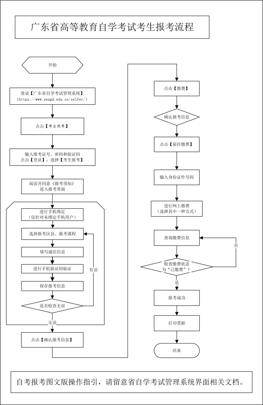
考生第一次报名广东自考需要进行预报名、获取准考证后才能进行报考,而老生可以直接进入考生报考通道直接进行报名。
(一)新生报名
①预报名
在自考报名期间,考生需要进入广东省自学考试管理系统,在网站页面的左侧【考生入口】中进行预报名,获得预报名号后绑定好本人手机号码。
②正式报名
考生可以凭借刚获取预报名号,在广东自考管理系统内通过照片上传验证等程序。完成正式报名并获取广东省自考准考证号。

(二)考生报名
新生和老生都需要通过广东省自学考试管理系统的【考生报考】进行课程报考、考区选择。
考生需要进行广东省自学考试缴费,如果考生的交费状态为“已缴费”则视为报名成功,反之,报名未成功。

一、暨南大学
暨南大学是中国第一所由政府创办的华侨学府,是中国历史最悠久的大学之一。学校目前是中央统战部、教育部、广东省共建的国家“双一流”建设高校,直属中央统战部管理。
热门自考专业推荐:汉语言文学、法学、工商管理等。
二、华南理工大学
华南理工大学由中华人民共和国教育部直属,是教育部与广东省人民政府共建的全国重点大学,位列国家“双一流”(A类)、“211工程”、“985工程”。
热门自考专业推荐:计算机科学与技术、工程管理等。
三、华南师范大学
华南师范大学始建于1933年,前身是广东省立勷勤大学师范学院。是国家“211工程”重点建设大学、省部共建高校、广东省高水平大学整体建设高校和国家“一流学科”建设高校。学校现有广州石牌、广州大学城、佛山南海和汕尾4个校区。
热门自考专业推荐:学前教育、小学教育、教育学、人力资源管理等。
个人设置
修改密码
查看帮助
安全退出

粤公网安备 44010602009776号
电子营业执照





